大地震的预警时间一般多少秒? 收到地震预警后怎样紧急避险 不同手机如何设置地震预警?
有一点要明确,地震预警并不是地震预报,而是警报。收到预警信息,表明已经地震了。它指的是在地震发生后,迅速向破坏性地震波尚未到达区域发出避险警报,主要是为公众争取紧急处置、避难逃生时间。
地震预警是如何实现的,收到预警信息应该采取哪些措施来紧急避险,以及如何设置开启手机上的地震预警预报等问题记者咨询了成都高新减灾研究所工作人员。
地震预警是如何实现的?
地震会产生地震波,地震预警就是地震发生时,仪器检测到地震波,利用电波比地震波快的原理,在破坏性地震波到达前,对用户发出警报。

地震预警的意义?
研究表明(《西北地震学报》2002年第12期):地震预警时间为3秒时,可减少人员伤亡14%;10秒时,可减少人员伤亡39%;20秒时,可减少人员伤亡63%。有了地震预警,预警时间增加,反映判断决策时间减少,避险时间得以增加。但目前,地震预警仍然存在一定的局限性。由于地震预警是地震正在繁盛的几秒内发出,其原理导致地震预警存在局限性:地震预警目前只能有几秒至几十秒的预警时间;预警震级也并不代表最终震级,地震震级在地震发生后会逐渐更新;最后需要注意的是地震预警仅仅只是减灾手段之一,仍需要配合日常对避震知识的科普、地震逃生演练等进一步提升应急能力;并且地震预警存在预警盲区,距离震中较近的位置,处在预警盲区,预警和地震横波几乎同时到达,盲区内无预警时间,可能收到报警的同时会感受到晃动。

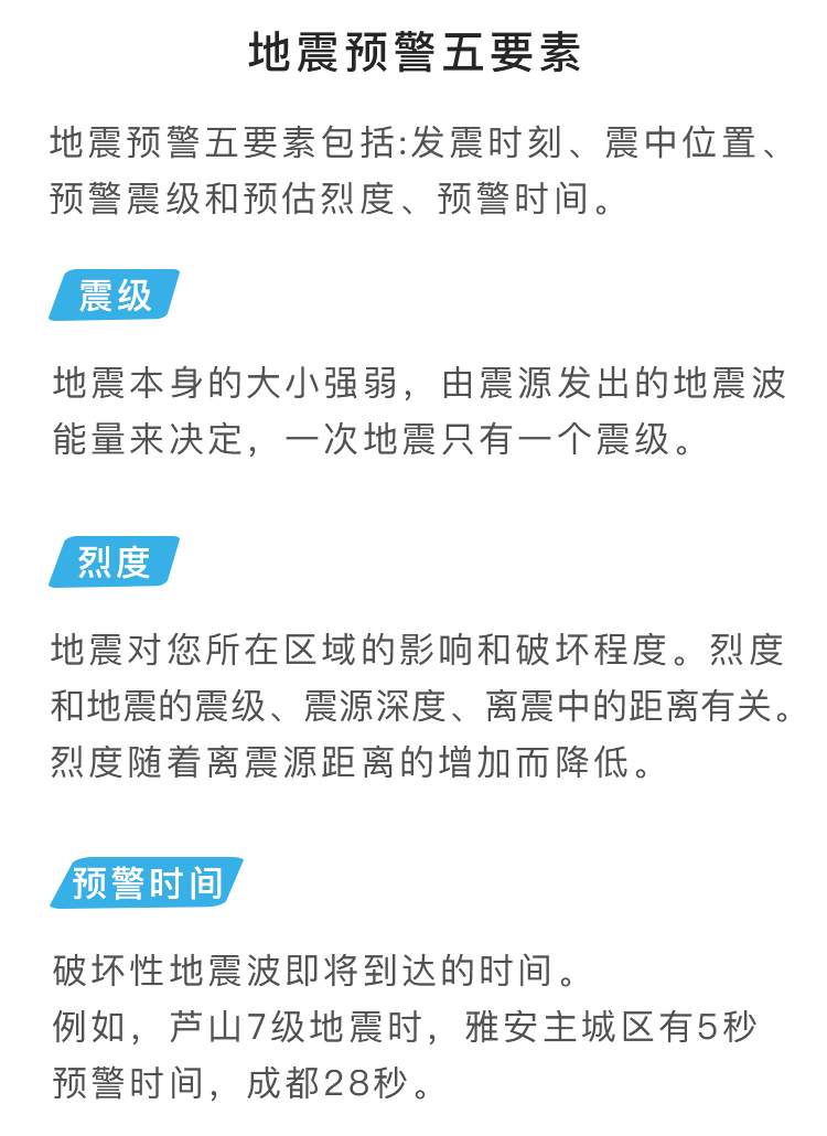
地震预警信息里有哪些重要信息?
预警信息最重要的内容就是预警时间和预估烈度,预警时间随着离震源距离的增加而增加,以汶川地震为例,若有预警,可以提前20秒为成都预警,提前31秒为北川预警。预估烈度是地震所在区域可能造成的破坏大小,烈度随着离震源距离的增加而降低,比如3度就是轻微有感觉,4度就是震感强烈,5度以上就可能会造成破坏,当预估烈度大于设定的阈值时预警警报就会发出,我们应该根据预警时间和避险到就近安全地点的时间选择合适的避险措施。

收到预警信息应该采取哪些措施来紧急避险?
首先,保持冷静,看清楚地震预警信息上的地震等级和本地预估烈度再采取针对措施,如果预警烈度低,本地预估等级小则不必过分恐慌,注意远离可能会高处坠物的地方。
如果发现预警等级较高,本地预警烈度过大,那么接下来的时间将至关重要。一定要远离阳台、电梯间、窗户、这些地方在地震发生时会造成危险。正确做法是快速判断自身所处环境,如果当时在室内,及时撤离建筑物,转移到户外空旷的地方。时间允许的境况下可以关闭天然气、电源等防止火灾和爆炸发生。
如果所处室内楼层过高,那么应该第一时间拿起靠垫或者枕头保护头部,躲到开间小有承重墙的房间去,并且牢牢抓住固定物体,防止晃动。等到晃动变小后迅速转移至户外。
如果收到预警时本身已经在户外,也需要观察周围环境,远离立交桥、广告牌,灯架等高大建筑物,同时也要注意高压线、电线等带电设备,就近选择空旷地方避险。日常生活中,我们应该多多留意所处环境的应急避难场所,学习防震避险知识,这样才会在地震来临时科学、冷静应对。
不同手机应该如何设置来开启地震预警功能?
国产手机已内置地震预警功能到操作系统。开启方法如下:
小米手机:手机管家-家人关怀-地震预警或全面保障(MIUI预警中心)-地震预警
华为、荣耀手机:(手机系统)设置-安全-应急预警通知-地震预警
ViVi手机:天气-地震预警
OPPO手机:设置-安全-SOS紧急联络-自然灾害预警-地震预警

目前,仍有部分手机无内置地震预警功能,需自行下载 “地震预警” APP (成都高新减灾研究所研发)开启预警功能。下载后,需要在手机打开“设置”- “应用”-“地震预警”中确认开启相关权限。
以苹果为例,系统权限设置如下:
位置权限:勾选为始终允许。
通知权限:打开允许通知,包括提醒的锁定屏幕、通知中心,横幅, 打开声音、标记,显示预览设为始终。
无线数据:打开并勾选 WLAN 和蜂窝移动网。
本站部分文章来自网络或用户投稿。涉及到的言论观点不代表本站立场。阅读前请查看【免责声明】发布者:谢空青,如若本篇文章侵犯了原著者的合法权益,可联系我们进行处理。本文链接:https://www.sxhanhai.com/tougao/147692.html

