2024年湖北省八市联考各科试卷及参考答案(高三九科全)
湖北省八市联考将在3月13日-3月14日展开考试,参与本次湖北八市高三3月联考的地市有八个,分别是湖北省黄冈、黄石、咸宁、随州、天门、仙桃、潜江、鄂州。圆梦小灯塔在下文汇总了2024湖北八市联考高三全科试题和答案解析,可供高三考生核对答案。

一、湖北省八市联考2024考试时间安排
2024八市联考将在3月13日-14日展开,其中语文、数学科目分别在周三上下午开始考试,而外语/日语、物理/历史、四选二科目(化学、生物、政治、地理)则在3月14日举行考试。
参与湖北高三八市联考的考生共有128580名,其中首选科目为物理的有87330人,首选历史的考生有44450人,涵盖了八个地级市的高三学校,分别有黄冈市、黄石市、咸宁市、随州市、天门市、仙桃市、潜江市、鄂州市,八市联考参考人数众多,涉及面积较广,对于正式高考具有较大的参考价值,所以考生们要对本次考试引起重视。
2024年湖北省八市联考科目考试时间安排如下:
| 2024年湖北省八市 高三(3月)联考时间安排 | ||
|---|---|---|
| 日期 | 上午 | 下午 |
| 3月13日 | 9:00-11:30 语文 | 15:00-17:00 数学 |
| 3月14日 | 8:00-10:00 外语/日语 | 15:00-17:35 四选二科目 |
| 10:30-11:45 物理/历史 | ||

二、2024湖北省八市联考试卷及答案汇总
以下是2024年湖北省八市高三(3月)联考试题及答案解析,考生们可据此预估本次考试成绩,并针对薄弱科目进行查漏补缺。
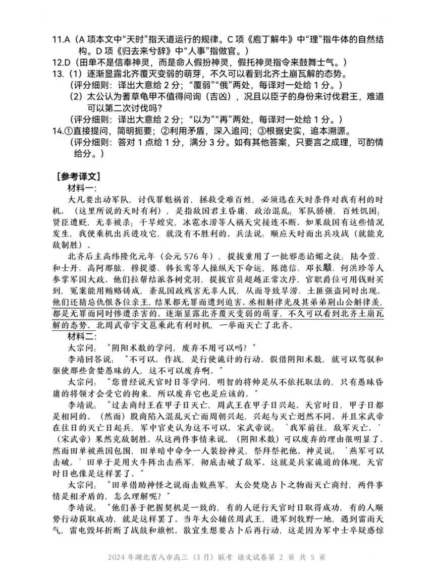
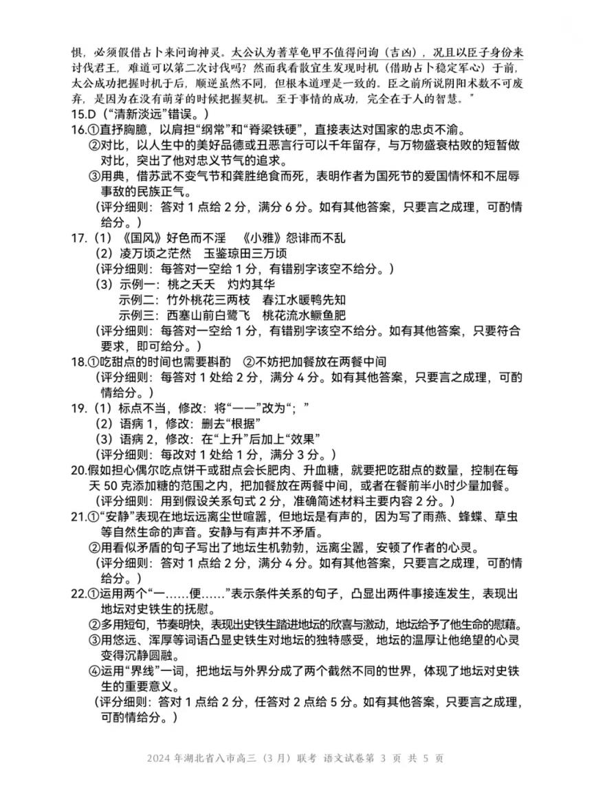
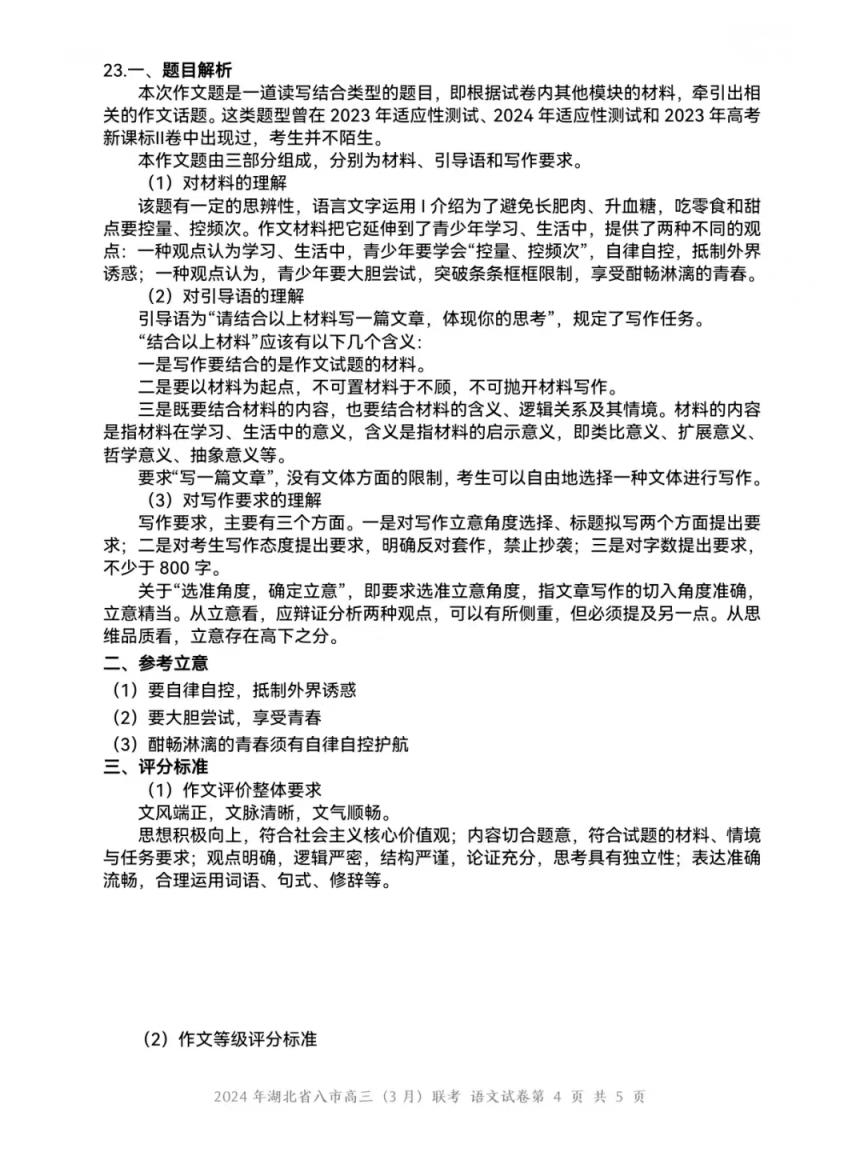
1、湖北八市联考2024语文
考试时间:2024年3月13日(星期三)9:00-11:30















2、湖北八市联考2024数学
考试时间:2024年3月13日(星期三)15:00-17:00












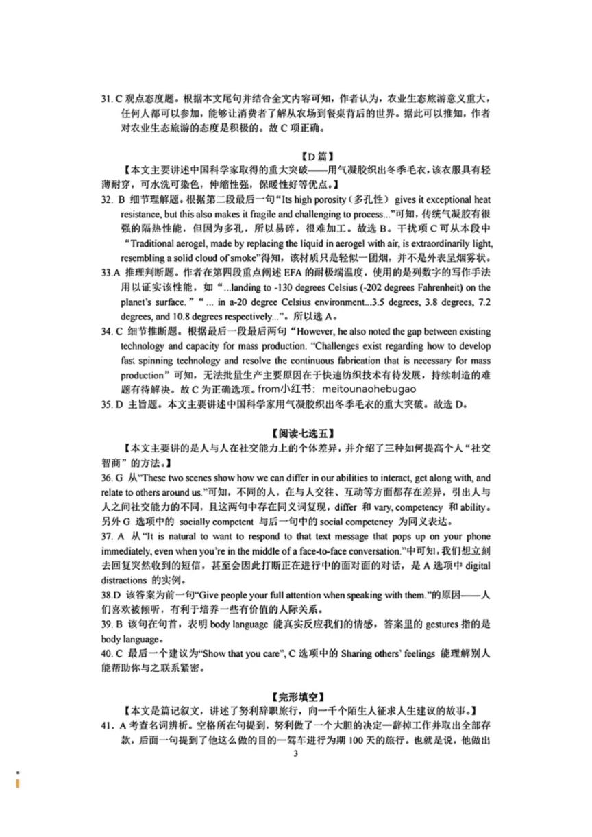
3、湖北八市联考2024英语
考试时间:2024年3月14日(星期四)8:00-10:00















4、湖北八市联考2024物理
考试时间:2024年3月14日(星期四)10:30-11:45













5、湖北八市联考2024历史
考试时间:2024年3月14日(星期四)10:30-11:45









6、湖北八市联考2024化学
考试时间:2024年3月14日(星期四)15:00-17:35
















7、湖北八市联考2024生物
考试时间:2024年3月14日(星期四)15:00-17:35














8、湖北八市联考2024政治
考试时间:2024年3月14日(星期四)15:00-17:35










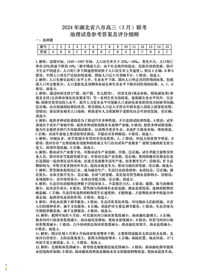
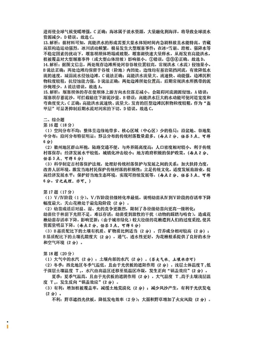
9、湖北八市联考2024地理
考试时间:2024年3月14日(星期四)15:00-17:35








本文由用户或第三方发布,不代表本站观点,仅供信息阅读。
本站部分文章来自网络或用户投稿。涉及到的言论观点不代表本站立场。阅读前请查看【免责声明】发布者:学习君,如若本篇文章侵犯了原著者的合法权益,可联系我们进行处理。本文链接:https://www.sxhanhai.com/senior/gaokao/133518.html
