2025河北省三大专项计划政策汇总:报考条件+实施地区+招生院校
2025年河北省三大专项计划主要为了支持脱贫地区(原贫困地区)和农村学生更好地接受高等教育。本文将详细解析河北省国家专项计划、高校专项计划和地方专项计划的报考条件、实施地区、招生院校及报考流程,助力2025届考生顺利报考。

一、2025河北省三大专项计划政策
河北省的“三个专项计划”包括国家专项计划、高校专项计划和地方专项计划。这些计划分别针对脱贫地区(原贫困地区)和农村学生,通过专项招生帮助他们获得更好的教育机会。
1、国家专项计划:中央部门所属高校和省(区、市)所属重点高校面向脱贫地区(原贫困地区)定向招生。
2、高校专项计划:教育部直属高校和其他经教育部同意的高校单独招收农村学生。
3、地方专项计划:河北省骨干高校单独招收农村学生。
圆梦小灯塔将在下文为大家依次讲解这三大专项计划的报考条件、实施区域、招生院校以及报考流程。
二、2025河北省国家专项计划
1、报考条件
国家专项计划要求考生必须在户籍所在县(市、区)报名,并符合2025年统一高考报名条件。考生本人须具有实施区域当地连续3年以上户籍,其父亲或母亲或法定监护人同样具有当地户籍。此外,考生还须具有户籍所在县(市、区)高中连续3年学籍并实际就读。
2、实施地区
涵盖了多个脱贫县(市、区),如石家庄市的赞皇县、灵寿县等,秦皇岛市的青龙满族自治县,以及邯郸市、邢台市、保定市、张家口市、承德市、沧州市、衡水市的多个县(市、区)。河北省国家专项计划的实施区域具体如下:

3、招生院校名单
2024年国家专项计划在河北省的招生院校多达169所,包括北京大学、清华大学、复旦大学、上海交通大学、南京大学、浙江大学等知名高校。这些高校通过专项计划为脱贫地区(原贫困地区)的学子提供了宝贵的求学机会。
| 河北省国家专项计划 招生院校名单一览表 | |
|---|---|
| 序号 | 院校名称 |
| 1 | 北方民族大学 |
| 2 | 北京大学 |
| 3 | 北京大学医学部 |
| 4 | 北京电子科技学院 |
| 5 | 北京航空航天大学 |
| 6 | 北京化工大学 |
| 7 | 北京交通大学 |
| 8 | 北京科技大学 |
| 9 | 北京理工大学 |
| 10 | 北京林业大学 |
| 11 | 北京师范大学 |
| 12 | 北京体育大学 |
| 13 | 北京外国语大学 |
| 14 | 北京物资学院 |
| 15 | 北京印刷学院 |
| 16 | 北京邮电大学 |
| 17 | 北京语言大学 |
| 18 | 北京中医药大学 |
| 19 | 大连大学 |
| 20 | 大连海事大学 |
| 21 | 大连海洋大学 |
| 22 | 大连交通大学 |
| 23 | 大连理工大学 |
| 24 | 大连民族大学 |
| 25 | 大连医科大学 |
| 26 | 电子科技大学 |
| 27 | 东北财经大学 |
| 28 | 东北大学 |
| 29 | 东北林业大学 |
| 30 | 东北师范大学 |
| 31 | 东华大学 |
| 32 | 东南大学 |
| 33 | 对外经济贸易大学 |
| 34 | 防灾科技学院 |
| 35 | 福州大学 |
| 36 | 复旦大学 |
| 37 | 复旦大学医学院 |
| 38 | 国际关系学院 |
| 39 | 哈尔滨工程大学 |
| 40 | 哈尔滨工业大学 |
| 41 | 哈尔滨工业大学(威海) |
| 42 | 哈尔滨理工大学 |
| 43 | 杭州师范大学 |
| 44 | 合肥工业大学 |
| 45 | 合肥工业大学(宣城校区) |
| 46 | 河北大学 |
| 47 | 河北地质大学 |
| 48 | 河北工程大学 |
| 49 | 河北工业大学 |
| 50 | 河北经贸大学 |
| 51 | 河北科技大学 |
| 52 | 河北农业大学 |
| 53 | 河北师范大学 |
| 54 | 河北医科大学 |
| 55 | 河北中医药大学 |
| 56 | 河海大学 |
| 57 | 湖南大学 |
| 58 | 华北电力大学(保定) |
| 59 | 华北电力大学(北京) |
| 60 | 华北科技学院 |
| 61 | 华北理工大学 |
| 62 | 华东理工大学 |
| 63 | 华东师范大学 |
| 64 | 华东政法大学 |
| 65 | 华南理工大学 |
| 66 | 华南农业大学 |
| 67 | 华中科技大学 |
| 68 | 华中农业大学 |
| 69 | 华中师范大学 |
| 70 | 吉林大学 |
| 71 | 集美大学 |
| 72 | 暨南大学 |
| 73 | 江南大学 |
| 74 | 江苏大学 |
| 75 | 江苏科技大学 |
| 76 | 兰州大学 |
| 77 | 辽宁大学 |
| 78 | 辽宁工程技术大学 |
| 79 | 辽宁科技大学 |
| 80 | 辽宁石油化工大学 |
| 81 | 闽南师范大学 |
| 82 | 南京大学 |
| 83 | 南京工业大学 |
| 84 | 南京航空航天大学 |
| 85 | 南京警察学院 |
| 86 | 南京理工大学 |
| 87 | 南京林业大学 |
| 88 | 南京农业大学 |
| 89 | 南京师范大学 |
| 90 | 南京信息工程大学 |
| 91 | 南京邮电大学 |
| 92 | 南开大学 |
| 93 | 清华大学 |
| 94 | 厦门大学 |
| 95 | 山东大学 |
| 96 | 山东大学威海分校 |
| 97 | 山东理工大学 |
| 98 | 陕西师范大学 |
| 99 | 上海财经大学 |
| 100 | 上海电机学院 |
| 101 | 上海对外经贸大学 |
| 102 | 上海交通大学 |
| 103 | 上海交通大学医学院 |
| 104 | 上海理工大学 |
| 105 | 上海外国语大学 |
| 106 | 沈阳工业大学 |
| 107 | 沈阳航空航天大学 |
| 108 | 沈阳建筑大学 |
| 109 | 沈阳理工大学 |
| 110 | 沈阳农业大学 |
| 111 | 沈阳药科大学 |
| 112 | 石河子大学 |
| 113 | 石家庄铁道大学 |
| 114 | 四川大学 |
| 115 | 苏州大学 |
| 116 | 塔里木大学 |
| 117 | 天津大学 |
| 118 | 天津工业大学 |
| 119 | 天津科技大学 |
| 120 | 天津师范大学 |
| 121 | 天津医科大学 |
| 122 | 天津中医药大学 |
| 123 | 同济大学 |
| 124 | 武汉大学 |
| 125 | 武汉理工大学 |
| 126 | 西安电子科技大学 |
| 127 | 西安交通大学 |
| 128 | 西北工业大学 |
| 129 | 西北农林科技大学 |
| 130 | 西南财经大学 |
| 131 | 西南大学 |
| 132 | 西南交通大学 |
| 133 | 西南民族大学 |
| 134 | 燕山大学 |
| 135 | 扬州大学 |
| 136 | 长安大学 |
| 137 | 浙江财经大学 |
| 138 | 浙江大学 |
| 139 | 浙江大学医学院 |
| 140 | 浙江工业大学 |
| 141 | 中国传媒大学 |
| 142 | 中国地质大学(北京) |
| 143 | 中国地质大学(武汉) |
| 144 | 中国海洋大学 |
| 145 | 中国科学技术大学 |
| 146 | 中国矿业大学 |
| 147 | 中国矿业大学(北京) |
| 148 | 中国劳动关系学院 |
| 149 | 中国民航大学 |
| 150 | 中国民用航空飞行学院 |
| 151 | 中国农业大学 |
| 152 | 中国人民大学 |
| 153 | 中国人民公安大学 |
| 154 | 中国人民警察大学 |
| 155 | 中国社会科学院大学 |
| 156 | 中国石油大学(北京) |
| 157 | 中国石油大学(北京) 克拉玛依校区 |
| 158 | 中国石油大学(华东) |
| 159 | 中国刑事警察学院 |
| 160 | 中国药科大学 |
| 161 | 中国医科大学 |
| 162 | 中国政法大学 |
| 163 | 中南财经政法大学 |
| 164 | 中南大学 |
| 165 | 中山大学 |
| 166 | 中央财经大学 |
| 167 | 中央民族大学 |
| 168 | 中央司法警官学院 |
| 169 | 重庆大学 |
4、报考流程
(1)高考报名时,考生网上申请。
(2)现场确认时考生提交材料,报名点预审,通过后报县级招生考试机构审核。
(3)逐级审核上报。
(4)5月份省、市县、校公示审核通过名单。
(5)填报志愿时,可以填报国家专项计划列出的院校和专业。

三、2025河北省高校专项计划
1、报考条件
高校专项计划的报考条件与国家专项计划相似,但更侧重于农村学生。
考生须在户籍所在县(市、区)报名,并符合2025年统一高考报名条件。
考生本人及父亲或母亲或法定监护人户籍地在实施区域的农村,且考生本人具有当地连续3年以上户籍。
此外,考生还须具有户籍所在县(市、区)高中连续3年学籍并实际就读。
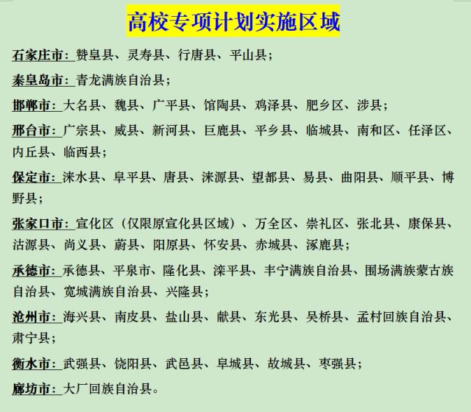
2、实施地区
高校专项计划的实施地区与国家专项计划有部分重叠,但覆盖范围更广。除了上述提到的县(市、区)外,还包括了廊坊市的大厂回族自治县等地。河北省高校专项计划的实施区域具体如下:

3、招生院校名单
2024年,高校专项计划在河北省的招生院校有95所,包括北京大学、清华大学、复旦大学、上海交通大学、南京大学、浙江大学等。这些高校通过专项计划为农村学生提供了更多的升学机会。
| 河北省高校专项计划 招生院校名单一览表 | |
|---|---|
| 序号 | 院校名称 |
| 1 | 北京大学 |
| 2 | 北京工业大学 |
| 3 | 北京航空航天大学 |
| 4 | 北京化工大学 |
| 5 | 北京交通大学 |
| 6 | 北京科技大学 |
| 7 | 北京理工大学 |
| 8 | 北京林业大学 |
| 9 | 北京师范大学 |
| 10 | 北京外国语大学 |
| 11 | 北京邮电大学 |
| 12 | 北京语言大学 |
| 13 | 北京中医药大学 |
| 14 | 大连海事大学 |
| 15 | 大连理工大学 |
| 16 | 电子科技大学 |
| 17 | 东北大学 |
| 18 | 东北林业大学 |
| 19 | 东北师范大学 |
| 20 | 东华大学 |
| 21 | 东南大学 |
| 22 | 对外经济贸易大学 |
| 23 | 福州大学 |
| 24 | 复旦大学 |
| 25 | 广西大学 |
| 26 | 贵州大学 |
| 27 | 哈尔滨工程大学 |
| 28 | 哈尔滨工业大学 |
| 29 | 合肥工业大学 |
| 30 | 河海大学 |
| 31 | 黑龙江大学 |
| 32 | 湖南大学 |
| 33 | 湖南师范大学 |
| 34 | 华北电力大学 |
| 35 | 华东理工大学 |
| 36 | 华东师范大学 |
| 37 | 华南理工大学 |
| 38 | 华中科技大学 |
| 39 | 华中农业大学 |
| 40 | 华中师范大学 |
| 41 | 吉林大学 |
| 42 | 江南大学 |
| 43 | 兰州大学 |
| 44 | 南京大学 |
| 45 | 南京航空航天大学 |
| 46 | 南京理工大学 |
| 47 | 南京农业大学 |
| 48 | 南京师范大学 |
| 49 | 南开大学 |
| 50 | 清华大学 |
| 51 | 厦门大学 |
| 52 | 山东大学 |
| 53 | 陕西师范大学 |
| 54 | 上海财经大学 |
| 55 | 上海大学 |
| 56 | 上海交通大学 |
| 57 | 上海外国语大学 |
| 58 | 四川大学 |
| 59 | 四川农业大学 |
| 60 | 苏州大学 |
| 61 | 天津大学 |
| 62 | 同济大学 |
| 63 | 武汉大学 |
| 64 | 武汉理工大学 |
| 65 | 西安电子科技大学 |
| 66 | 西安交通大学 |
| 67 | 西北大学 |
| 68 | 西北工业大学 |
| 69 | 西北农林科技大学 |
| 70 | 西南财经大学 |
| 71 | 西南大学 |
| 72 | 西南交通大学 |
| 73 | 西南政法大学 |
| 74 | 云南大学 |
| 75 | 长安大学 |
| 76 | 浙江大学 |
| 77 | 郑州大学 |
| 78 | 中国传媒大学 |
| 79 | 中国地质大学(北京) |
| 80 | 中国地质大学(武汉) |
| 81 | 中国海洋大学 |
| 82 | 中国科学技术大学 |
| 83 | 中国矿业大学 |
| 84 | 中国矿业大学(北京) |
| 85 | 中国农业大学 |
| 86 | 中国人民大学 |
| 87 | 中国石油大学(北京) |
| 88 | 中国石油大学(华东) |
| 89 | 中国药科大学 |
| 90 | 中国政法大学 |
| 91 | 中南财经政法大学 |
| 92 | 中南大学 |
| 93 | 中山大学 |
| 94 | 中央财经大学 |
| 95 | 重庆大学 |
4、报考流程
高校专项计划的报考流程与国家专项计划类似,考生需在高考报名期间提交相关申请,并经过市、县两级招生考试机构的预审核。不同的是,高校专项计划的公示名单以“阳光高考”平台申报通过后的为准进行公示。
(1)高考报名时,考生网上申请。
(2)现场确认时考生提交材料,报名点预审。
(3)4月,高校发布招生简章,考生登录教育部“阳光高考”平台网上报名。
(4)5月初,报名点审核确认,通过名单逐级上报。
(5)5月中旬,省市、县、校公示审核通过名单。
(6)5月底前,高校完成审核,通过“阳光高考”平台公示合格名单。
(7)填报志愿时,可以填报高校专项计划列出的院校和专业。

四、2025河北省地方专项计划
1、报考条件
地方专项计划的报考条件与前两个专项计划相似,但更侧重于河北省内的农村学生。
考生须在户籍所在县(市、区)报名,并符合2025年统一高考报名条件。考生本人及父亲或母亲或法定监护人的户籍在实施区域的农村,且考生本人具有当地连续3年以上户籍。此外,考生还须具有户籍所在县(市、区)高中连续3年学籍并实际就读。
2、实施地区
地方专项计划在河北省的实施区域为县(含县级市和自2014年起经国务院批准的县(市)改区)。这些地区涵盖了河北省内的所有县(市、区),为当地农村学生提供了更多的升学机会。
3、招生院校名单
2024年地方专项计划在河北省的招生院校有13所,包括河北大学、河北工业大学、河北师范大学等河北省内的骨干高校。这些高校通过专项计划为当地农村学生提供了更多的求学机会。
| 河北省地方专项计划 招生院校名单一览表 | |
|---|---|
| 序号 | 院校名称 |
| 1 | 河北大学 |
| 2 | 河北地质大学 |
| 3 | 河北工程大学 |
| 4 | 河北工业大学 |
| 5 | 河北经贸大学 |
| 6 | 河北科技大学 |
| 7 | 河北农业大学 |
| 8 | 河北师范大学 |
| 9 | 河北医科大学 |
| 10 | 河北中医药大学 |
| 11 | 华北理工大学 |
| 12 | 石家庄铁道大学 |
| 13 | 燕山大学 |
4、报考流程
(1)高考报名时,考生网上申请。
(2)现场确认时考生提交材料,报名点预审,通过后报县级招生考试机构审核。
(3)逐级审核上报。
(4)5月份省、市县、校公示审核通过名单。
(5)填报志愿时,可以填报地方专项计划列出的院校和专业。
本文由用户或第三方发布,不代表本站观点,仅供信息阅读。
本站部分文章来自网络或用户投稿。涉及到的言论观点不代表本站立场。阅读前请查看【免责声明】发布者:学习君,如若本篇文章侵犯了原著者的合法权益,可联系我们进行处理。本文链接:https://www.sxhanhai.com/senior/gaokao/133509.html
