2024全国高考志愿填报+录取时间一览表(含提前批、本科、专科)
2024年全国高考成绩已经公布完毕,随之而来的高考志愿填报环节,不同省份的高考志愿填报时间有所不同,例如河南高考中本科一批、本科二批填报时间为6月30日8:00-7月2日18:00,专科提前批和高职高专批志愿填报时间为7月4日8:00-6月18:00。
小灯塔在下文整理了2024年全国高考志愿填报和录取时间一览表,包含本科提前批、本科一批、本科二批、专科提前批、专科批次等,以便考生参考。

2024全国高考志愿填报+录取时间一览表
一、北京高考志愿填报+录取时间
本科提前批录取7月8日至17日
特殊类型招生录取7月18日
本科普通批录取7月19日至24日
考生填报专科志愿7月25日至26日
专科提前批录取7月27日至30日
专科普通批录取7月31日至8月2日
二、上海高考志愿填报+录取时间

三、天津高考志愿填报+录取时间

四、重庆高考志愿填报+录取时间
6月27日9:00—6月30日18:00填报所有类别各批次招生的志愿
五、河北高考志愿填报+录取时间


六、山西高考志愿填报+录取时间

七、内蒙古高考志愿填报+录取时间



八、山东高考志愿填报+录取时间


十、浙江高考志愿填报+录取时间

十一、江西高考志愿填报+录取时间


十二、福建高考志愿填报+录取时间

十三、安徽高考志愿填报+录取时间


十五、湖南高考志愿填报+录取时间

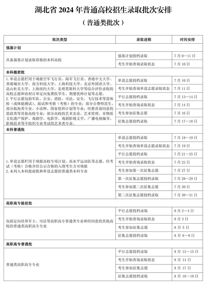
十六、湖北高考志愿填报+录取时间

本科提前批志愿填报截止时间为6月26日12:00;
其余本科志愿填报截止时间为6月29日17:00;
专科志愿填报截止时间为7月5日17:00。
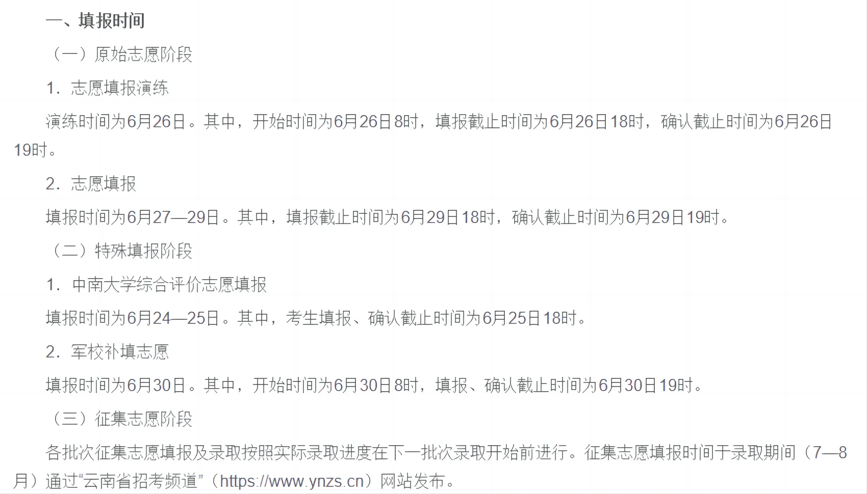
十八、云南高考志愿填报+录取时间

十九、贵州高考志愿填报+录取时间
志愿填报时间:6月28日-7月2日
录取时间:7月8日-8月20日

二十、西藏高考志愿填报+录取时间
6月29日10:00至7月5日22:00填报所有批次志愿。
二十一、吉林高考志愿填报+录取时间

二十二、辽宁高考志愿填报+录取时间

二十三、黑龙江高考志愿填报+录取时间




二十五、甘肃高考志愿填报+录取时间

二十六、宁夏高考志愿填报+录取时间

二十七、青海高考志愿填报+录取时间

二十八、新疆高考志愿填报+录取时间
本科提前批次志愿填报截止时间:7月2日12时;
其他批次志愿填报截止时间:7月4日12时。
二十九、海南高考志愿填报+录取时间

三十、广东高考志愿填报+录取时间

本科提前批、高职高专提前批志愿填报时间:2024年6月25日15:00至29日10:00。
其他批次志愿填报时间:2024年6月29日15:00至7月3日10:00。
每天23:00到次日3:00为系统维护时间。
本站部分文章来自网络或用户投稿。涉及到的言论观点不代表本站立场。阅读前请查看【免责声明】发布者:学习君,如若本篇文章侵犯了原著者的合法权益,可联系我们进行处理。本文链接:https://www.sxhanhai.com/senior/gaokao/133284.html
